【成果推介】一种基于消息效用值的缓存管理方法
【技术名称】一种基于消息效用值的缓存管理方法
【应用行业】互联网行业
【技术领域】机会网络缓存管理
【知识产权】发明专利
【成果完成单位】华中师范大学
【成果完成人姓名】崔建群、孙佳悦、黄枫、常亚楠、王彤、余东海、邬尧、陈紫怡、陈欢欢、龚双
【成果完成时间】2022-06-15
【专利号】CN202210678892.5
【授权日期】2023-05-23
【技术成熟度】已有样品
【应用背景】由于机会网络具有通信链路频繁中断、节点短距离通信等特点,为完成通信,机会网络采用“存储-携带-转发”的路由模式。一方面,节点可以存储和携带消息相当长的一段时间,直到出现合适的转发机会;在转发消息的过程中,机会网络通常采用多副本路由机制来提高网络的性能。这种长期存储和消息复制(消息多副本传输)的组合容易耗尽节点有限的存储资源。同时节点传输带宽有限、节点移动性较强,使得通信机会出现时传输数据有限。为提高路由算法的性能,因此缓存管理的设计成为机会网络值得探索的重点领域。在洪泛路由算法中,通过设计消息的转发与丢弃机制,使得每条消息获得比较均衡的转发机会能够有效提高消息的投递率以及消息分发的公平性。缓存管理技术包括两方面的内容:消息转发机制与丢弃机制。机会网络长期存储和消息复制的组合容易耗尽节点有限的存储资源,并且有限的传输带宽和节点较强的移动性使通信连接建立时能够传输的数据有限。因此,设计高效的缓存管理机制成为影响路由算法性能的关键。
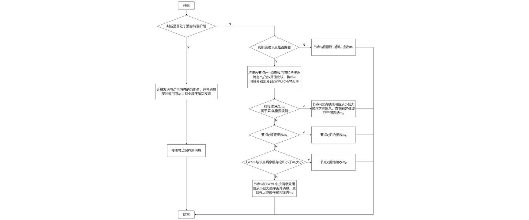
【成果简介】该成果公开了一种基于消息效用值的缓存管理方法,该方法包括以下步骤:S1、统计消息在网络中被转发次数;S2、根据消息剩余生存时间和消息在网络中被转发次数进行消息效用值的定义,根据消息效用值来设计消息转发与丢弃策略,扩散范围小的消息效用值越高;S3、根据消息效用值进行消息的转发,在转发消息时先转发效用值高的消息;S4、当节点剩余缓存不足以接收新到来消息时,将接收节点中缓存消息按照消息效用值将消息划分到低权值队列(LWML)和高权值队列(HWML),根据新到来消息重要程度决定丢弃哪个队列中的消息。该成果能够有效提高缓存利用率,使得消息传输与丢弃策略更为合理,在提高消息投递率的同时,能够有效降低网络开销和平均时延。
【成果图片】

【联系方式】段治国、安红高、刘树楠、吴涛,02767868068,02767868067

